院校简介

华东理工大学是教育部直属的全国重点大学,国家“211工程”重点建设学校、“985工程优势学科创新平台”建设高校、国家“双一流”建设高校。全国6所首批建立国家技术转移中心的高校之一,入选高校国家知识产权信息服务中心、国家知识产权示范高校。

学校对标世界一流,面向社会需求,构建了全方位、宽领域、多层次的对外开放与交流局面,与国境外170余所世界知名大学和科研机构建立了密切友好的长期合作关系。获批10个科技部“111计划”学科创新引智基地和教育部首批高层次国际化人才培养创新实践基地。建有中法合作办学机构——国际卓越工程师学院,在英国建有全球首个科技创新孔子学院,在罗马尼亚成立首家中罗共建的“华东理工大学锡比乌中欧国际商学院”。成立了费林加诺贝尔奖科学家联合研究中心、奥利弗·哈特合同与治理研究中心。

华东理工大学商学院跨越四十载峥嵘岁月,以“融合商业与科技,培养知行合一的经管人才”为使命,始终坚持落实立德树人根本任务,开拓创新,致力于培养具有高度社会责任感、国际化视野和创新精神的经管人才。学院目前有能源经济与环境管理研究中心、上海公共经济与社会治理研究中心、经济发展研究所、数据科学与商务智能研究所、运营与供应链管理研究中心等研究中心;并依托行业和企业,成立了中国石油化工集团公司暨华东理工大学能源与化工经济管理研究中心和临港-华东理工大学自贸区创新研究院等。

学院目前设有管理科学与工程系、工商管理系、经济学系、会计学系、金融学5个系,有8个本科专业、3个一级学科硕士点、3个一级学科博士点,6个专业硕士学位授予点:工商管理硕士(MBA/EMBA)、工程管理硕士(MEM)、会计硕士(MPAcc)、金融硕士(MF)、国际商务(MIB)、图书情报(MLIS),以及一个中外合作MBA—中澳合作MBA。

作为同时获得AACSB、AMBA、BGA和CAMEA四项国际国内顶级认证的商学院,学院一贯倡导社会责任,秉承学术自由精神,崇尚研究创新,竭力为中国经济发展和社会进步做出贡献。

2024

European Quality Improvement System(EQUIS) 认证

2020

国际精英商学院协会(AACSB) 认证

2012

英国工商管理硕士协会(AMBA) 认证

2023

Business Graduates Association(BGA) 认证

2014

中国高质量 MBA(CAMEA) 教育认证

项目介绍

华东理工大学工程管理硕士 (MEM) 依托理工类院校优势学科,结合中国产业发展特点,聚焦现代工程事业对工程管理人才的迫切需求,强调工程的系统性观念,重视工程项目系统的统筹规划、整体优化和可持续发展,形成了华理工程管理专业的办学特色。创新“商业+科技”的培养体系,培养具有良好政治思想素质和职业道德,系统掌握现代管理理论、方法,以及工程管理领域和项目管理领域技术知识的高端复合型人才。与德国柏林工业大学联合开办双学位,引进国际优质课程和师资,培养兼具行业竞争力和国际视野的工程管理人才。

培养目标

项目特色

  • 培养特色

  • 行动学习

  • 职业发展

  • 海外游学

  • 学术竞赛

  • 培养特色

    华东理工大学工程管理硕士(MEM)专业分两个领域进行培养,分别为工程管理领域(125601)以及项目管理领域(125602)。

    程管理领域(125601)包括智能制造与智慧运营、人工智能与大数据商务分析、全球生产工程(中德双学位)三个方向。通过整合智能制造与智慧运营、人工智能与大数据商务分析,坚持产教融合的教学模式,提升学生解决工程管理实际问题的能力。通过引进德国柏林工业大学优质课程和师资共建全球生产工程双学位班,旨在培养具有国际视野,既精通现代工程或制造技术又深谙管理技能的复合型国际化的工程管理领域的高端人才。

    项目管理领域(125602)包括项目(群)管理、敏捷项目管理等研究方向。本领域基于“大工程观”思想,以华理商学院“融合商业与科技,培养知行合一的经管人才”的使命为指引,坚持产教融合的教学模式,培养学生在复杂项目、敏捷项目、项目群等情境下的项目计划、组织、指挥、协调和决策的能力。

    01

    集产学研优势资源培养行业杰出人才

    华东理工大学科研实力雄厚,在能源、化工、生物医药、新材料等领域处于国内领先地位,产业根基深厚。MEM项目整合学校工科优势资源,发挥产业优势力量,打造“商业 + 科技”的培养模式,满足各行业人才需求。

    02

    研发创新培养体系注重课程实践应用

    在全国率先开展“行动学习”项目,开创专业学位教学的新范式。以培养学生实践应用和创新能力为目的,开设基础管理课程、商业平台课程和专业方向模块课程,提高学生对管理知识的系统性认识。通过企业课堂与实践实现技术与管理的结合、理论与实践的结合。

    03

    精选优质课程师资聚集全球优秀智慧

    除校内势师资外,聘请行业头部企业的高管担任客座教授或课程教授。实行双导师制,聘请知名企业和学术机构中的著名工程管理专家和学者担任企业导师,与学校导师共同指导论文。携手德国柏林工业大学,打造“管理+工程”跨学科双学位MEM项目,让学生学习德国制造精髓,扩展国际视野。

    04

    关注学生职业发展提升职场竞争能力

    华理商学院构建职业发展平台旨在帮助学生准确认识个人优势、确定职业生涯目标,采用一对一导师计划,帮助学生把握适合自己的职业方向。同时,与IPMP和PMP职业证书双挂钩,帮助学生提升职业竞争力。

  • 行动学习

    在教学中坚持理论与实践结合,率先将行动学习这一创新教学模式应用于工程管理专业学位项目,开创了“线上理论学习、线下团队共创、企业现场项目、知行课堂、管理案例采编、毕业论文写作、案例竞赛”七位一体的培养模式。在课程与实践中,学生以行动学习小组的方式组建团队,共同帮助企业解决真实的管理问题。在此过程中,教师转变为催化师,更注重引导和协助,学生独立获取信息、发现问题、制定问题解决方案并共同实施。在实施的过程中,不断进行反思总结、主动调整、完善方案,帮助企业解决实际问题,最终达到提升学生综合实战能力的目的。

    华东理工大学商学院行业标杆企业价值共创——产教融合基地

    与中电金信、晖致医药、蔚来汽车、联合利华、华瑞银行、世邦集团等40多家龙头企业签订了共建产教融合基地协议,并积极开展“访企拓岗“专项活动,同时聘请企业高管担任客座教授。校企双方协同育人,产教融合共促教育链、人才链、产业链与创新链的深度链接,着力提升工程管理人才的培养水准

    * 以上企业排名不分先后

  • 职业发展

    华东理工大学商学院职业发展服务平台始于2008年,是为满足精英人才职业发展需求而设立的全方位服务平台,致力于在企业和学生之间搭建起一座交流互通与职场互助的桥梁。

    通过与企业共建产教融合基地、企业案例库、职业导师项目、企业员工学历提升、企业参访、行动学习等多种方式开展校企间的深度合作,共同促进高素质综合人才的培养创建产学研的新高地。

    通过讲座、沙龙、研讨会等多种形式,与知名企业联合组织面向在校生开展职业发展系列活动,提供职业咨询和职业规划。

    通过与各行业、头部企业及业界专家建立并保持长期稳定的合作关系,搭建人才招聘和行业对话的合作平台。

    其中“职业导师计划”面向华理MEM全体在读生开放。商学院专业学位中心聘请了超过200位具有丰富专业知识和实践经验的企业高管、猎头或人力资源专业人士和创业成功人士担任职业导师。职业导师从职业发展和个人成长等方面为学生提供咨询、建议和指导,帮助学生培养职业意识,更深入了解职业环境完善职业发展规划,提高职业发展技能,寻求最佳职业发展方向,全面提升职场竞争力。超过75%MEM学生参与其中并受益。

    200+

    职业导师

    75%

    MEM学生受益

    就业数据

    • 新行业

      16.67%

    • 新公司

      37.5%

    • 新职能

      39.58%

    • 岗位晋升

      50.63%

    • 薪资涨幅50%以上10.29%

    • 薪资涨幅25-50%20.83%

    • 薪资涨幅5-25%47.92%

  • 海外游学

    提供学生前往欧洲、美洲、亚洲等国家和地区的多条短期海外游学线路,覆盖剑桥大学、牛津大学、柏林工业大学、斯坦福大学、哈佛大学、耶鲁大学、京都大学等17所世界知名院校。通过名校、名企的学习与参访,开拓学生国际视野,强化学生理论结合实践的能力。

  • 学术竞赛

    华理MEM积极组织和指导学生参加各类学术竞赛和商业大赛,鼓励学生学以致用。通过比赛,将学科理论知识与实践相结合,同时提高学生实践能力和团队合作能力,培养学生创新精神。各类赛事激发学生将学习内容转换成应用性成果和创新创业的积极性,学生可将参赛成果运用到实际工作中或启动创业。

班型介绍

  • 中文通用班

  • 华理 - 德国柏林工大双学位班

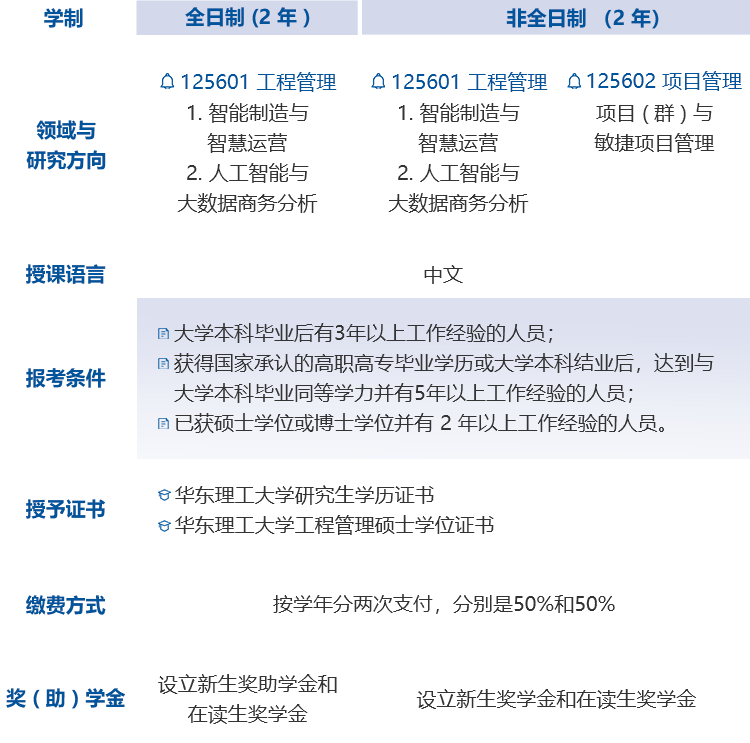
  • 学制 全日制(2年) 非全日制(2.5年)

    领域与研究方向

    125601 工程管理

    1.智能制造与智慧运营

    2.人工智能与大数据商务分析

    125601 工程管理

    1.智能制造与智慧运营

    2.人工智能与大数据商务分析

    125602 项目管理

    项目(群)与敏捷项目管理

    授课方式 第一学年:周五 第二学年:周日 第一学年:周六 第二学年:周日
    授课语言 中文
    报考条件

    大学本科毕业后有3年以上工作经验的人员;

    获得国家承认的高职高专毕业学历或大学本科结业后,达到与大学本科毕业同等学力并有5年以上工作经验的人员;

    已获硕士学位或博士学位并有2年以上工作经验的人员。

    授予证书

    华东理工大学研究生学历证书

    华东理工大学工程管理硕士学位证书

    缴费方式 按学年分两次支付,分别是 50% 和 50% 按学年分三次支付,分别是 40%、40% 和 20%
    奖(助)学金 设立新生奖助学金和在读生奖学金 设立新生奖学金和在读生奖学金
  • 学制 全日制(2年) 非全日制(2.5年)

    领域与研究方向

    125601 工程管理

    全球生产工程

    授课方式

    中方授课:周五晚 + 周六或者周日

    德国授课:工作日晚 + 个别周五 + 周末,且在读期间1次德国游学(约两周)

    *具体以当年实际课表为准

    授课语言 英文
    报考条件

    已获硕士学位或博士学位并有2年以上工作经验的人员;

    或本科毕业并已获得学士学位,有3年以上工作经验的人员。

    考生须在入学前通过柏林工业大学入学资格审核以及APS(德国驻华使馆文化处留德人员)审核。

    授予证书

    华东理工大学研究生学历证书

    华东理工大学工程管理硕士学位证书

    柏林工业大学全球生产工程理学硕士学位证书

    • 达到柏林工大培养规定的课程学分• 英语语言成绩(2 年有效期内托福 70 分及以上、或雅思 6.5 分及以上)• 实习和学位论文等要求

    缴费方式 按学年分两次支付,分别是 50% 和 50% 按学年分三次支付,分别是 40%、40% 和 20%
    奖(助)学金 设立新生奖助学金和在读生奖学金 设立新生奖学金和在读生奖学金

师资及课程

  • 3

    一级学科

  • 5

  • 175

    专职教师

  • 400+

    客座教授职业导师

  • 100+

    企业资源实习基地

  • 17.6%

    外籍教授

  • 中文MEM

  • 中德双学位MEM

  • 注:带※为德方授课课程

学生概况

招生活动

  • - 招生活动 -

    22

    2025-06

    活动简介

    锁定4万奖学金!6月22日华理MEM职业成长营线下场次,2026级抢占先机

    活动主题

    追求卓越,成就梦想——华东理工大学MEM职业成长营

  • - 招生活动 -

    21

    2025-06

    活动简介

    洞见AI新范式 | 华理商学院第三届AI论坛报名启动:聚焦“交叉融合与边界突破”

    活动主题

    华理商学院第三届“人工智能”主题论坛

  • - 招生活动 -

    22

    2025-06

    活动简介

    6月22日一起来实地考察华理MEM!更有精彩职业导师课堂和学长分享在等你

    活动主题

    华理商学院“生成式AI赋能商业创新”主题论坛现场直击

职业成长营

40th +

华理商学院开拓创新

230 +

优秀的专职教师

16th

职业发展经验沉淀

200 +

产业界经验丰富职业导师

10th +

MEM工程管理硕士课程建设

100 +

高水平企业课堂产业导师

社会经济快速发展,行业需求和就业环境快速变化,给职场带来了前所未有的挑战。为提升申请者的职业素养、实践能力和职场竞争力,华东理工大学MEM特别制定“职业成长营”,旨在帮助申请者在职业环境中保持竞争力,抓住机遇迎接挑战。

华东理工大学商学院职业发展服务平台历经16年精心打造,致力于向每一位学生提供全方位的职业发展支持,给出行业分析和职业发展建议,帮助学生规划适合自己的职业发展路径,准确认识个人优势、确定职业生涯目标,制定明智的职业决策,能在复杂多变的商业环境中找准自己的定位。

1位商学院资深教授学者+1位职业导师或产业导师帮助申请者深入了解各行业的前沿动态、发展趋势和实际运作情况;并结合自身丰富的职场经验,为申请者传授职场生存与发展的技能和智慧,帮助申请者明确职业发展方向制定合理的职业发展路径,避免盲目跟风和职业选择的迷茫对于申请者职业发展以及个人成长都具有重要的意义。

流程一

申请人背景审核

流程二

职业成长面对面

“职业成长营”主要包括申请人“背景审核”和“职业成长面对面”两个部分,能够提前获得职业指导与高额奖学金。让我们一起追求卓越、成就梦想,iBEST!

2026入学职业成长营活动时间表
活动批次 面试时间 在线申请截止时间
第一批 4月19日 4月9日
第二批 5月25日 5月15日
第三批 6月22日 6月12日
第四批 7月26日 7月16日
第五批 9月14日 9月4日
*备注:以华理MEM官方公布为准

报考流程

申请类别

125601 工程管理

125602 项目管理

院系所名称

全日制:(011)商学院

非全日制:(020)商学院专业学位中心

报考条件

中文通用班

· 大学本科毕业后有3年以上工作经验的人员;

· 或获得国家承认的高职高专毕业学历或大学本科结业后,达到与大学本科毕业同等学力并有5 年以上工作经验的人员;

· 或已获硕士、博士研究生学历或学位并有2年以上工作经验的人员。

华理-德国柏林工大双学位班

· 已获硕士学位或博士学位并有2年以上工作经验的人员;

· 或本科毕业并已获得学士学位,有3年以上工作经验的人员。

· 考生须在入学前通过柏林工业大学入学资格审核以及APS(德国驻华使馆文化处留德人员审核)审核。

项目学制

全日制:2年

非全日制:2.5年

学位授予

学生修满规定学分,完成硕士论文并通过答辩,可获得华东理工大学硕士研究生毕业证书和工程管理硕士学位证书

华理-德国柏林工大双学位班:除获得上述学历学位外,满足德方学位要求,可获得柏林工业大学全球生产工程理学硕士学位证书

申请程序

· 网上报名:登录中国研究生招生信息网 http://yz.chsi.com.cn 报名

· 网上确认:根据报考点要求完成报名信息确认

· 报名时间: 网上报名为每年10月;网上确认为每年10月底-11月初

初试

· 初试时间:每年12月底

· 初试科目:英语(二)、综合能力(含数学、逻辑和写作)

复试

· 复试时间:每年3月底-4月初

· 复试科目:政治理论考试+面试(以学校公布为准)

拟录取

考生需通过资格审查,并完成政审和入学体检

华东理工大学商学院MEM项目部

上海市徐汇区梅陇路130号华东理工大学商学院510室

021-64251151

18221670206(微信同号)

mem@ecust.edu.cn

http://mem.ecust.edu.cn

MEM微信公众号

咨询微信号

返回
顶部