长春工业大学经济管理学院2023年硕士研究生招生简章

来源:长春工大经管研究生    作者:原作者    责任编辑:王威林    09/19/2022

9720


学院简介


长春工业大学经济管理学院始建于1962年,前身为管理工程系,是改革开放前全国设置管理专业的17所院校之一。1993年管理工程系更名为工商管理学院,2014年更名为经济管理学院。60年来,历经几代人的辛勤耕耘,学院不断发展壮大,教学与科研水平显著提高,已成为吉林省省属重点大学中规模较大、学科设置较为齐全、师资力量雄厚、综合实力较强的经管类学院。



学院有应用经济学一级学科硕士学位授予权,为吉林省“十三五”特色高水平学科(优势特色B类)下设国际贸易学、金融学两个二级学科,有工商管理一级学科硕士学位授予权下设会计学、企业管理、技术经济及管理三个二级学科;有工商管理硕士(MBA)、会计硕士(MPAcc)、金融硕士(MF)、物流工程与管理硕士(MEM)4个专业硕士学位授权;有国际经济与贸易、金融学、工商管理、信息管理信息系统、电子商务、会计学6个本科专业,其中金融学专业获批2021年国家级一流本科专业建设点,电子商务、信息管理信息系统专业获批省级一流本科专业建设点,另有工商管理、金融学2个辅修双学位项目;在籍硕士研究生350余人,本科生2500余人,是学校本科生、研究生规模最大的学院。



学院拥有吉林产业发展与企业环境研究中心、吉林省汽车文化研究中心、图们江区域多边合作研究中心3个省级人文社科重点研究基地。近5年来,学院承担国家自然科学基金、国家社会科学基金、国家软科学计划重大项目、教育部人文社科规划项目以及其他省部级科研项目120余项,发表高水平学术论文130余篇,获得省部级以上科研奖励30余项。



学院拥有省级实验教学示范中心(经济管理实验教学中心)1个;拥有省级优秀教学团队(金融与投资、国际贸易、电子商务)3个;拥有吉林省创新团队1个;拥有吉林省“十二五”特色专业(金融学)1个,吉林省“十三五”品牌专业(金融学)1个,吉林省“十三五”特色高水平专业(金融学,优势特色A类)1个,拥有吉林省精品课程(《金融工程学》、《财务管理》)2门,拥有省级优秀课程(《电子商务》等)12门。近5年来,学院承担省级以上教学研究项目50余项,获得吉林省高等教育教学成果奖特等奖1项、一等奖1项,三等奖1项,其他省级以上教学奖励20余项。



目前,学院有教职工92人,其中专任教师80人。专任教师中博士生导师2人;教授18人,副教授32人;校内硕士研究生导师55人,校外硕士研究生导师100人;博士学位教师34人;吉林省新世纪优秀人才1人,吉林省教学名师1人,吉林省高校科研“春苗人才”2人。中青年教师已成为教学、科研的中坚力量,形成了一支结构趋于优化、素质较高、老中青相结合的师资队伍。



学院高度重视党建与思想政治工作,突出党建引领,传承红色基因,构建了经管领域“三全育人”新体系。学院多次荣获全国“文明班级”、吉林省高校学生思想政治工作先进单位、长春市先进基层团委、长春市高校文明杯先进基层单位、长春市高校系统先进基层党组织等荣誉称号。



学院以建设特色高水平应用研究型学院为目标,强化“创造品牌,特色立院”的基本原则,着力提升学院的核心竞争力,实现学院教育教学质量、学科专业层次、科学研究水平和服务社会能力的全面提升。为创建国内同类院校中经济与管理学科专业优势互补、协调发展、区域特色鲜明、一流的经管类学院而不懈努力。



报考条件


(一)报考我院硕士学位研究生(不含工商管理硕士)的人员,须符合下列条件:

1.中华人民共和国公民。

2.拥护中国共产党的领导,品德良好,遵纪守法。

3.身体健康状况符合国家和我校规定的体检要求。

4.考生必须符合下列条件之一:

(1)国家承认学历的应届本科毕业生(含普通高校、成人高校、普通高校举办的成人高等学历教育应届本科毕业生)及自学考试和网络教育届时可毕业本科生。考生录取当年入学前必须取得国家承认的本科毕业证书或教育部留学服务中心出具的《国(境)外学历学位认证书》,否则录取资格无效。

(2)具有国家承认的大学本科毕业学历的人员。

(3)获得国家承认的高职高专毕业学历后满2年(从毕业后到录取当年入学之日,下同)或2年以上的人员,以及国家承认学历的本科结业生,符合我校相关专业提出的具体学业要求的,按本科毕业同等学力身份报考。

(4)已获硕士、博士学位的人员。

(5)在校研究生报考须在报名前征得所在培养单位同意。

(二)报考我院工商管理专业学位硕士研究生招生考试的人员,须符合下列条件:

1.符合报考条件(一)中1、2、3各项要求.

2.大学本科毕业后有3年以上工作经验的人员;或获得国家承认的高职高专毕业学历或大学本科结业后,符合我校相关学业要求,达到大学本科毕业同等学力并有5年以上工作经验的人员;或获得硕士学位或博士学位后有2年以上工作经验的人员。

工商管理硕士专业学位研究生相关考试招生政策同时按照《教育部关于进一步规范工商管理硕士专业学位研究生教育的意见》(教研〔2016〕2号)有关规定执行.

其他注意事项及报名方式和时间详见长春工业大学2023年硕士研究生招生章程。


学费及奖助体系

(一)学费

2023级硕士研究生学费标准8000元/人·年(不含MBA入学时按年度交费),工商管理(MBA)学费三年共计4万元/人

(二)奖助政策体系

1.研究生国家助学金;非定向就业全日制硕士研究生每生每年6000元,一年按10个月发放.

2.研究生国家奖学金:具体标准及评定办法以当年学校相关文件为准。

3.研究生学业奖学金:具体标准及评定办法以当年学校相关文件为准。

4."三助一辅"岗位:面向全体研究生公开招聘,向获得聘任的研究生提供"三助"津贴。

5.助学贷款:学校协助符合条件的研究生办理国家助学贷款.


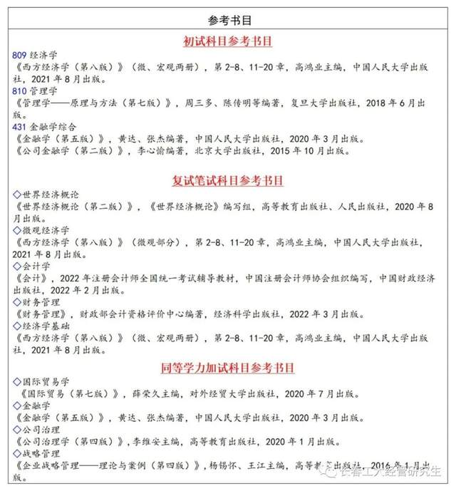
招生目录












版权声明

1、凡本网注明“来源:中国MBA教育网”的所有作品,均为中国MBA教育网合法拥有版权或有权使用的作品,未经本网授权不得转载、摘编或利用其它方式使用上述作品。已经本网授权使用作品的,应在授权范围内使用,并注明“来源:中国MBA教育网”。违反上述声明者,本网将追究其相关法律责任。
2、凡本网注明“来源:XXX(非中国MBA教育网)”的作品,均转载自其它媒体,转载目的在于传递更多信息,并不代表本网赞同其观点和对其真实性负责。
3、本网不保证向用户提供的外部链接的准确性和完整性,该外部链接指向的不由本网实际控制的任何网页上的内容,本网对其合法性亦概不负责,亦不承担任何法律责任。

中国MBA教育网 问题反馈平台

您的身份

  • 院校老师
  • 备考生
  • 其他用户

如何称呼您

  • 先生
  • 女士

您提交的反馈意见

您的联系方式

您的每一个有效信息都至关重要
服务热线:010-8286 3124